- 1504 views
Avec la diminution des espaces de laboratoire et la dispersion des équipes d'ingénierie, les entreprises choisissent des instruments tout-en-un en complément des laboratoires traditionnels, ce qui crée un besoin pour un banc de test et de mesure portable pouvant prendre en charge tous les types de conceptions.
Les ingénieurs du monde entier utilisent les appareils de test et de mesure Digilent pour réduire leur temps de cycle de conception et augmenter leur impact en ayant toujours un oscilloscope, un analyseur logique, un générateur de formes d'onde et bien plus encore à portée de main.
L'environnement NI LabVIEW offre une approche de programmation graphique pour vous aider à visualiser chaque aspect de votre application, y compris la configuration matérielle, les données de mesure et le débogage.
Les avantages à utiliser LabVIEW sont multiples:
- Programmez comme vous pensez grâce à la programmation graphique intuitive
- Connectez-vous à presque n'importe quel matériel avec une prise en charge matérielle inégalée
- Collectez et visualisez rapidement des données
- Interopérer avec d'autres outils logiciels
Remarque: L'application décrite dans cette page ne s'apparente en aucun cas à un appareil médical. Cette application est exclusivement et uniquement destinée pour être utilisée à des fins éducatives.
Aperçu
Cette application utilise l'oscilloscope de Digilent Analog Discovery Studio pour mesurer le potentiel électrique naturel généré par le cœur. Comme le signal mesuré est de très faible amplitude, il doit d'abord être amplifié avec des circuits externes, qui peuvent être construits sur la platine Breadboard de l'Analog Discovery Studio et également alimentés par les alimentations du même boitier Analog Discovery Studio. À l'aide des WaveForms VIs, les données reçues sont envoyées à LabVIEW, où le post-traitement est effectué.
Liste de matériel à prévoir
Logiciel
- Un ordinateur sur lequel la dernière version de WaveForms et de LabVIEW Community sont installés
- WaveForms VIs (consultez ce guide : Premiers pas avec LabVIEW et un appareil de test et de mesure)
- Toolkit biomédical et Toolkit Advanced Signal Processing
- ECG VI
Matériel
- Un boitier laboratoire de mesure portable Analog Discovery Studio avec sa platine Breadboard et ses câbles MTE
- Des composants et straps (tous trouvés dans l'ensemble Analog Parts Kit)
- 1 amplificateur opérationnel quadruple OP 482
- 2 diodes 1N914
- 1 condensateur 47 nF (473)
- 4 résistances 4.7 KΩ (jaune-violet-rouge-or)
- 1 résistance 10 KΩ (marron-noir-orange-or)
- 2 résistances 20 KΩ (rouge-noir-orange-or)
- 3 résistances 100 KΩ (marron-noir-jaune-or)
- 1 résistance 150 KΩ (marron-vert-jaune-or)
- 2 résistance 470 KΩ (jaune-violet-jaune-or)
- Des straps de liaison
- 3 pinces crocodiles
- 3 x électrodes de surface
Remarque : La conception de l'ECG peut toujours être visualisée et exécutée dans un logiciel sans tout le matériel, grâce à l'utilisation d'un fichier de données importé. Voir Tester sans circuit externe, dans la section Test ci-dessous.
Remarque : WaveForms peut être téléchargé à partir de WaveForms et le processus de configuration se trouve dans le Guide de démarrage de WaveForms. En installant WaveForms, le runtime Digilent WaveForms sera installé, ce qui est nécessaire aux VIs WaveForms.
Remarque : Pour télécharger LabVIEW, un compte NI est nécessaire. LabVIEW Community peut être téléchargée à partir de LabVIEW Community et un guide de démarrage est disponible via Commencer avec LabVIEW Community. En installant LabVIEW Community, le VI Package Manager et le VIPM Browser seront installés, lesquels seront utilisés plus tard dans ce guide.
Configuration et instructions d'utilisations
Configuration du circuit
Cette section passera par chaque étape du circuit ECG. Nous proposons un schéma du circuit terminé, ainsi qu'un schéma de câblage réalisé à l'aide du logiciel Fritzing, à la dernière étape, si vous souhaitez passer à cette étape.
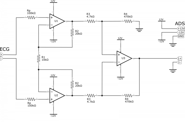
Construction du circuit amplificateur
L'amplitude de la différence de potentiel sur la peau est juste de l'ordre du millivolt ou du microvolt, elle doit donc être amplifiée. Pour amplifier le signal, un amplificateur d'instrumentation est construit à l'aide du circuit OP482. Le gain est réglé sur 500 (A = (1 + 2 * R2/R1) * R3/R4). L'entrée + doit être connectée à la jambe droite, au-dessus de la cheville, l'entrée - à la main droite, sur le poignet. Entre les électrodes de surface et les entrées de l'amplificateur d'instrumentation des résistances de 100 kΩ sont connectées pour limiter tout courant circulant vers le corps (en cas de mauvais fonctionnement).

La sortie de l'amplificateur peut être visualisée à l'aide de l'instrument Oscilloscope dans WaveForms.

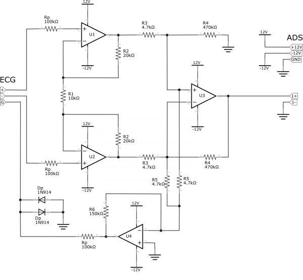
Filtrage du signal de mode commun
On peut voir que le signal mesuré est trop bruyant, le signal cardiaque ne peut pas être reconnu. Pour corriger cela, le signal de mode commun de la sortie du premier étage amplificateur est amplifié et inversé à l'aide du quatrième amplificateur opérationnel dans OP 482 (A = - R6/R5). Le signal de mode commun amplifié et inversé (G) est relié à une résistance de limitation de courant, puis au poignet gauche. Deux diodes antiparallèles sont connectées entre l'électrode de surface G et la masse de l'appareil pour limiter le signal entre environ -0,6 V et +0,6 V, afin d'éviter toute électrocution.

Le signal devient périodique et moins bruité, mais il a un décalage important.
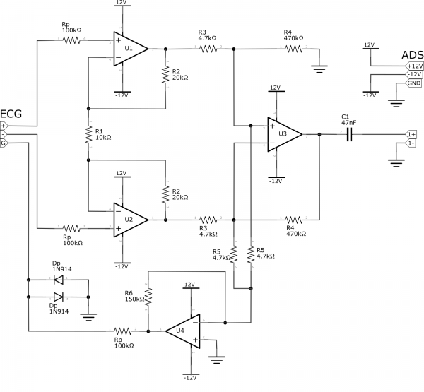
Élimination de la composante CC
Le décalage du signal peut être facilement éliminé à l'aide d'un petit condensateur de découplage entre la sortie de l'amplificateur d'instrumentation et la sonde de l'oscilloscope.

Sur le spectre de puissance du signal, la composante continue disparaît. Comme le signal sinusoïdal à 50 Hz du secteur se trouve sur la peau, des composantes spectrales de haute puissance apparaissent à des multiples de 50 Hz. Cependant, ceux-ci peuvent être éliminés plus facilement en utilisant des filtres numériques d'ordre élevé dans LabVIEW qu'avec des filtres analogiques.

Schéma de câblage sous Fritzing
Dans l'image ci-dessous, le schéma de câblage du même circuit est présenté, mais construit via le logiciel Fritzing afin de vous faciliter la tâche.

Interface utilisateur
Téléchargez, décompressez et ouvrez le VI ECG joint à l'inventaire (ci-dessus). En face avant, pour contrôler l'acquisition des données et le post-traitement, quatre éléments sont disponibles : une liste déroulante permettant de sélectionner la voie de l'Oscilloscope, un champ de saisie permettant de saisir le nombre de secondes pendant lesquelles les données sont acquises, une liste déroulante vers le bas pour sélectionner la fréquence secteur, qui sera filtrée plus tard, et un bouton Stop , qui arrête la mesure (après avoir appuyé sur le bouton, l'acquisition en cours est terminée, puis le programme est arrêté).
Sous les éléments de contrôle, un volet de tracé est placé, où le signal d'électrocardiographe est affiché. Sous le volet de tracé, un curseur et un indicateur numérique indiquent la fréquence cardiaque calculée, le curseur étant vert lorsque la fréquence cardiaque est considérée comme normale (entre 50 et 100 bpm) et rouge dans le cas contraire. Sur la partie droite, une colonne est placée, où toutes les données acquises à partir du bloc d'extraction de caractéristiques ECG sont affichées (voir : ECG Feature Extractor VI).

Flux de données
Acquisition de données
Le schéma fonctionnel de l'ECG VI est divisé en six parties avec différents éléments décoratifs et structures. Les deux premières parties sont chargées d'initialiser l'instrument Oscilloscope et d'en recevoir les données. Dans la première partie, l'appareil de test et de mesure utilisé est défini sur l'Analog Discovery Studio, le canal de l'oscilloscope est sélectionné à l'aide de l'élément de commande respectif sur le panneau avant, l'atténuation de la sonde est définie sur 1 (car des câbles MTE sont utilisés ), le couplage vertical est défini sur AC, le décalage sur 0 et la plage de -1,5 V à +1,5 V (cela n'a pas d'importance car la mise à l'échelle automatique peut être activée dans le volet de tracé).
Le mode d'acquisition de l'oscilloscope est réglé sur échantillonnage avec une fréquence d'échantillonnage de 1000 pendant le temps spécifié à l'aide de l'élément de commande sur le panneau avant. Après l'initialisation, la poignée de l'instrument et le signal d'erreur sont envoyés dans une boucle while, où l'acquisition de données démarre et se poursuit jusqu'à ce que le bouton Stop soit enfoncé.

Post-traitement
Le signal acquis est toujours aussi bruyant que sur l'oscilloscope dans WaveForms, il doit donc être filtré. Une fois que la composante continue est estimée et soustraite du signal pour supprimer tout décalage (il pourrait en rester après le découplage), les données entrent dans un filtre à moyenne mobile, ses paramètres dépendant de la fréquence de service. Ce filtre élimine presque complètement la composante 50 Hz ou 60 Hz du spectre de puissance, ainsi que ses harmoniques. Le signal de sortie est lissé. Comme on peut le voir sur le spectre de puissance lors de la configuration du circuit, les composants les plus significatifs du signal sont inférieurs à 50 Hz, donc filtrer tout ce qui se trouve au-dessus ne devrait pas endommager le signal utile. Cependant, comme l'onde QRS (la partie de forte amplitude du signal ECG) a un temps de montée d'environ 15 ms, un seuil de 25 Hz doit être considéré, la fréquence de coupure du filtre passe-bas devenant 75 Hz.
Après un filtrage approprié, le point maximum de l'ensemble de données est acquis et, avec un détecteur de crête, tous les points de données au-dessus de 75 % de ce maximum et de 10 ms de large sont trouvés (les signaux P - QRS précédant - et T - QRS procédant - du ne doit pas atteindre cette amplitude). L'emplacement de ces points est multiplié par la dérivée temporelle du signal et additionné avec l'heure de début pour obtenir l'heure exacte de chaque pic. Le temps entre deux pics consécutifs est calculé et converti en fréquence, puis multiplié par 60 pour obtenir le nombre de battements (pics) par minute.

Résultats et nettoyage du signal
Le signal filtré est connecté au volet de tracé et à l'extracteur de caractéristiques ECG pour visualiser le signal lui-même ainsi que les données le concernant. La fréquence cardiaque calculée est également visualisée à l'aide du curseur, mais également évaluée et si elle est inférieure à 50 bpm, ou supérieure à 100 bpm, la couleur de remplissage du curseur passe au rouge (sinon il est vert).
La boucle while n'est quittée que si le bouton d'arrêt est enfoncé ou s'il y a une erreur, mais dans les deux cas, l'acquisition des données en cours est terminée en premier. Après avoir quitté la boucle, l'instrument Oscilloscope est arrêté et fermé pour rendre Analog Discovery Studio disponible pour d'autres programmes. Les erreurs sont également traitées ici : s'il y a eu une erreur, le message correspondant s'affiche.

Essais
Pour tester l'appareil, construisez le circuit sur le Breadboard Canvas, allumez Analog Discovery Studio et connectez-le à un PC. Ouvrez le VI ECG. Placez une électrode de surface sur la face interne de votre poignet gauche, une sur la face interne de votre poignet droit et une sur la face interne de votre cheville droite. 
Avec les pinces crocodiles, connectez le circuit aux électrodes, comme indiqué sur l'image de droite. Démarrez le VI avec le bouton play. Si vous restez immobile pendant quelques secondes, vous verrez sur le volet de tracé votre signal ECG et la fréquence cardiaque estimée.

Rappel: L'application décrite dans cette page ne s'apparente en aucun cas à un appareil médical. Cette application est exclusivement et uniquement destinée pour être utilisée à des fins éducatives.
Vous pouvez trouver plus de projets avec les outils de test et de mesure Digilent sur le wiki Digilent
Crédits : @ Digilent inc.