Modem récepteur radio RXL2433 avec 5 canaux et portée de 250m
Dont 0,01 € d'eco-participation déjà incluse dans le prix
Le RXL2-433 est un modem (unidirectionnel) récepteur radio FSK synthétisé 5 canaux (bande 433 MHz) pouvant facilement s’intégrer au sein de nouveaux projets. Débit 4800 bds ou 9600 bds. Portée: 250 m.
Spécialement conçu pour les applications OEM de transmission de données, le module SIL RXL2-433 est un modem radio récepteur "low cost" synthétisé pouvant facilement s’intégrer au sein de nouveaux projets ou d’applications existantes.
Ce dernier assurera la réception unidirectionnelle de signaux numériques séries (format RS-232 - niveau logique 0/5 V) de façon totalement transparente (le module décode les trames de préambule, de synchro, ainsi que les packets de données codées en Manchester tout en effectuant un checksum à l'arrivée). Le débit de la communication série est fixe (au choix suivant le type de module) à 4800 bds ou 9600 bds.

Le module "RXL2-433" est conçu pour pouvoir recevoir des données en provenance d'un module émetteur modem associé "TXL2-433" (proposé en option au bas de la page). Les 2 modules disposent d'un système d'adressage interne paramétrable qui vous permettra de concevoir des mini-réseaux de communication (chaque module peut ainsi être paramétré sur 8 adresses différentes). Il est également possible de sélectionner 5 fréquences de travail pré-définies dans la bande 433 MHz afin que plusieurs couples de modules "TXL2-433 / RXL2-433" puissent dans la mesure du possible travailler simultanément sur le même site (ou afin que vous puissiez modifier la fréquence des modules afin de disposer d'un canal radio non perturbé).
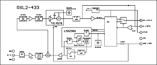
Bénéficiant d'un blindage "métallique" et suivant les normes EMC EN 301 489-3 et EN 300-220-3, le "RXL2-433" est architecturée autour d'un étage de réception de type super hétérodyne à simple conversion avec étages FI intermédiaires.
Applications
- Terminaux portatifs
- Systèmes de "vote" électronique
- Modules de monitoring
- Systèmes de saisie de commande pour restaurants
- Modules de dialogue et téléchargement pour véhicules
- Bornes interactives
Caractéristiques électriques
|
|
Désignations |
Min. |
Typ. |
Max. |
Unité |
|
|
|
Vcc |
Alimentation |
|
5 |
Vcc |
|
|
|
Is |
Consommation |
22 |
mA |
||
|
|
Sensibilité |
-107 |
dBm |
|||
|
|
Dimensions |
33 x 23 x 7 |
|
mm |
Interface
| Type |
Description |
||||
|
Interface série |
Niveau +5 V / (4800 bds ou 9600 bds) / 8 bits / 1 start / 1 stop / sans parité |
||||
|
Fréquences |
433,925 MHz - 433,285 MHz - 433,605 MHz |
||||

Interfaçage avec un microcontrôleur
Le "RXL2-433" renferme un microcontrôleur qui s'occupe de la gestion de toute la "couche" logiciel du protocole radio et du synthétiseur de fréquence. Son interfaçage avec un microcontrôleur externe peut se faire en mode 2 fils (RX/masse). Il est également possible d'utiliser la sortie "RSSI" en la reliant à une entrée de votre microcontrôleur. Il est enfin recommandé de pouvoir piloter l'entrée "PGM" depuis votre microcontrôleur afin de pouvoir "entrer" en mode programmation pour modifier la fréquence de travail du module ou changer son adresse.

Interfaçage avec un ordinateur
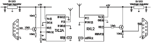
L'interfaçage d'un module "RXL2-433" avec un ordinateur externe nécessitera l'utilisation d'un circuit de mise à niveau de type "MAX-232". Les signaux RXD ainsi que la masse pourront alors être seulement utilisés (le schéma ci-dessous sonne un schéma simplifié à base de transistor).

Les modules pourront être associés à des platines microcontrôlées ou directement interconnectés à des dispositifs séries. A noter que le module "RXL2-433" est également compatible avec le modem émetteur "TDL2T-433" ainsi qu'avec le modem bidirectionnel "TDL2A-433" et la platine d'évaluation "TDi2" (lesquels sont proposés en option au bas de la page). Dés lors, il vous sera possible d'envisager de multiples combinaisons de transmissions possibles.




Exemples d'utilisations possibles
Configuration du module
Bien que pouvant être directement utilisé sans aucune manipulation particulière, il vous sera également possible de modifier très facilement certains paramètres du module "RXL2-433" afin de "répondre" à certaines de vos contraintes. Pour ce faire, il vous suffira après avoir relié son entrée "Setup" à la masse (SETUP) de le connecter à n'importe quel petit terminal d'émulation série (PDA - hyper terminal™ Windows™, etc...). Dès lors, il vous suffira de taper des "ordres de commande" pour reconfigurer "à la volée" le "RXL2-433" - par exemple, en tapant "CHAN1" suivit de la touche "Return", le module sera configuré pour une communication sur la fréquence 433,285 Mhz.
Le module "RXL2-433" peut également être directement reconfiguré au sein de votre application (si vous pilotez ce dernier par un microcontrôleur par exemple). Dans ce cas, c'est votre microcontrôleur qui lui enverra les ordres de commandes.
|
Ordres |
Description |
|
ADDR0 |
Permet de configurer le module sur adresse particulière afin de pouvoir créer des mini-réseaux de communication |
|
CHAN0 |
Permet de sélectionner une des 5 fréquences de travail pré-définies |
|
SETPROGRAM |
Le changement des paramètres des adresses et des fréquences de travail s'effectue en mémoire RAM (lorsque l'alimentation du module est coupée, ce dernier recharge les valeurs "usuelles" sauvegardées en mémoire EEPROM). La commande SETPROGRAM permet de sauvegarder les valeurs courantes présentent en RAM dans la mémoire EEPROM. |
|
NOTONE |
Utilisé uniquement pour réaliser des tests |
|
LFTONE |
Utilisé uniquement pour réaliser des tests |
|
HFTONE |
Utilisé uniquement pour réaliser des tests |
|
# |
Stoppe la transmission HF |
La broche Antenna du module est destinée à recevoir une antenne externe (non livrée) de ty-
pe hélicoïdale, "loop" (imprimée sur votre circuit) ou mono-brin. Cette antenne pourra être réalisée par vos soins (en suivant les indications données dans la notice des modules) ou pour de meilleurs résultats achetée prête à l'emploi (nous proposons à ce titre une gamme complète dans la colonne de droite).
Dans des conditions standards d'exploitation et suivant les antennes utilisées, un couple de module "TXL2-433" et "RXL2-433" vous permettra d'atteindre une portée de l'ordre de 250 m à vue sans obstacle en terrain dégagé.
Nouveau: Testez gratuitement (*) les modules Radiometrix 
Vous envisagez de développer une application nécessitant l'utilisation de modules de communication
radiofréquence ? Vous êtes un peu perdu parmi la gamme de produits disponibles sur le marché ?
Ne cherchez plus ! Bénéficiant de tarifs très compétitifs et de performances qui les placent loin devant "les autres", les modules Radiometrix sont fait pour vous. Pour vous en convaincre, nous vous proposons de vous adresser gratuitement en prêt et sans obligation d'achat (*) un kit d'évaluation pour une période d'essai de 10 jours afin que vous puissiez tester et apprécier leurs possibilités.
Pour ce faire exposez nous les besoins de votre application radio en remplissant et en nous retournant ce formulaire par fax (vous pouvez également recopier le contenu de ce dernier et nous l'adresser par émail). A l'aide de ces informations, nous vous adresserons un kit d'évaluation associé aux modules radiofréquences adaptés à vos contraintes techniques.
(*) Cette offre est valable uniquement pour les sociétés qui résident en France Métropolitaine.
Le délai d'expédition de votre kit d'évaluation est fonction des pièces disponibles en stock.
Nous nous réservons le droit de ne pas expédier de kit d'évaluation si le projet proposé n'est pas
techniquement viable ou si les modules Radiometrix ne conviennent pas pour ce dernier.
- Datasheet du module
Produits associés