Modem radio synthétisé TDL2A, 5 canaux, 433 MHz, portée 300m
Dont 0,04 € d'eco-participation déjà incluse dans le prix
Le TDL2A-433 est un modem radio FSK synthétisé 5 canaux (bande 433 MHz) pouvant facilement s’intégrer au sein de nouveaux projets ou d’applications existantes. Débit 4800 bds ou 9600 bds. Portée: 300 m.
Spécialement conçu pour les applications OEM et doté quasiment du même encombrement que les modules "Bim2A-433", le TDL2A-433 est un modem radio subminiature "low cost" synthétisé pouvant facilement s’intégrer au sein de nouveaux projets ou d’applications existantes.
Ce dernier assurera la transmission bidirectionnelle de signaux numériques séries (format RS-232 - niveau logique 0/5 V) de façon totalement transparente (le module génère les trames de préambule, de synchro, ainsi que la mise en "packet" et le codage Manchester des données tout en effectuant un checksum à l'arrivée sur la trame ainsi transmise). Le débit de la communication série est fixe (au choix suivant le type de module) à 4800 bds ou 9600 bds.

Capable de réaliser des communications bi-directionnelles "half-duplex", le module "TDL2A-433" dispose d'un système d'adressage interne paramétrable qui vous permettra de concevoir des mini-réseaux de communication (chaque module peut ainsi être paramétré sur 8 adresses différentes). Il est également possible de sélectionner 5 fréquences de travail pré-définies dans la bande 433 MHz afin que plusieurs couples de "TDL2A-433" puissent dans la mesure du possible travailler simultanément sur le même site (ou afin que vous puissiez modifier la fréquence des modules afin de disposer d'un canal radio non perturbé).
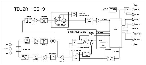
La partie émission du module "TDL2A-433" est architecturée autour d'un ensemble synthétiseur / VCO stabilisé par un quartz. L'étage de réception du module "TDL2A-433" est de type super hétérodyne à simple conversion avec étages FI intermédiaires. Bénéficiant d'un blindage "métallique", ce module suit les normes EMC EN 301 489-3 et EN 300-220-3.
Applications
- Terminaux portatifs
- Systèmes de "vote" électronique
- Modules de monitoring
- Systèmes de saisie de commande pour restaurants
- Modules de dialogue et téléchargement pour véhicules
- Bornes interactives
Caractéristiques électriques
|
|
Désignations |
Min. |
Typ. |
Max. |
Unité |
|
|
|
VCC |
Alimentation |
|
5 |
Vcc |
|
|
|
IS |
Consommation (data streaming) |
28 |
mA |
||
|
|
IS |
Consom. (receive/idle) |
22 |
mA |
||
|
|
Pe |
Puissance émetteur |
10 |
|
mW |
|
|
|
|
Sensibilité RF |
-107 |
dBm |
||
|
|
|
Dimensions |
33 x 23 x 7 |
mm |
Interface
| Type |
Description |
||||
|
Interface série |
Niveau +5 V / (4800 bds ou 9600 bds) / 8 bits / 1 start / 1 stop / sans parité |
||||
|
Fréquences |
433,925 MHz - 433,285 MHz - 433,605 MHz |
||||

Interfaçage avec un microcontrôleur
Le "TDL2A-433" renferme un microcontrôleur qui s'occupe de la gestion de toute la "couche" logiciel du protocole radio et du synthétiseur de fréquence. Son interfaçage avec un microcontrôleur externe peut se faire en mode 3 fils (TX/RX/masse) sans gestion de flux de données (dans ce cas, il conviendra de respecter des pauses entre chaque émission sachant que le buffer interne du module est de 32 octets). Il est également possible d'utiliser la sortie "STATUS" en la reliant à une entrée d'interruption de votre microcontrôleur afin que ce dernier puisse être prévenu que des données "valides" sont à sa disposition en sortie du "TDL2A-433". Il est enfin recommandé de pouvoir piloter les entrées "SETUP" et "ENABLE" depuis votre microcontrôleur afin de pouvoir respectivement "entrer" en mode programmation pour modifier la fréquence de travail du module ou changer son adresse ou encore pour pouvoir désactiver temporairement le fonctionnement du "TDL2A-433".

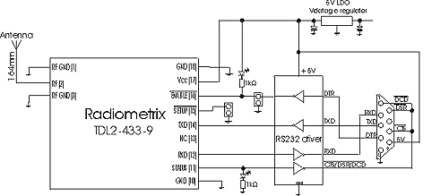
Interfaçage avec un ordinateur
L'interfaçage d'un module "TDL2A-433" avec un ordinateur externe nécessitera l'utilisation d'un circuit de mise à niveau de type "MAX-232". Les signaux TXD, RXD ainsi que la masse pourront alors être seulement utilisés (pour une transmission sans gestion de flux de données). A l'inverse, la broche "ENABLE" (à relier au signal DTR de l'ordinateur via le MAX-232) et la broche "STATUS" (à relier aux broches VTS / DSR / DCD de l'ordinateur via le MAX-232) permettront la prise en compte du contrôle de flux des données.

Afin de faciliter la mise en oeuvre du module "TDL2A-433", nous proposons en option (au bas de la page) une platine d'évaluation intégrant un module "TDL2A-433" associée à un circuit intégré de mise à niveau MAX232 et à une antenne. Cette platine (appelée "TDi2-433") pourra être directement raccordée au port série d'un PC afin de pouvoir effecter différents tests de communication. Il vous sera également possible d'effectuer des tests de communication entre 2 platines "TDi2-433" ou entre une platine "TDi2-433" et un ou plusieurs modules "TDL2A-433". A noter que le module existe aussi en versions spéciales "émetteur et récepteur" seuls dissociés, sous les références "TDL2T-433", "TDL2R-433", "TXL2-433" et "RXL2-433" lesquels sont destinés à être utilisés pour des systèmes de transmission radio Modem de type unidirectionnel (les modules sont proposés en option au bas de la page). Dés lors, il vous sera possible d'envisager de multiples combinaisons de transmissions possibles.




Exemples d'utilisations possibles
Configuration du module
Bien que pouvant être directement utilisé sans aucune manipulation particulière, il vous sera également possible de modifier très facilement certains paramètres du module "TDL2A-433" afin de "répondre" à certaines de vos contraintes. Pour ce faire, il vous suffira après avoir relié son entrée "Setup" à la masse (SETUP) de le connecter à n'importe quel petit terminal d'émulation série (PDA - hyper terminal™ Windows™, etc...). Dès lors, il vous suffira de taper des "ordres de commande" pour reconfigurer "à la volée" le "TDL2A-433" - par exemple, en tapant "CHAN1" suivit de la touche "Return", le module sera configuré pour une communication sur la fréquence 433,285 Mhz.
Le module "TDL2A-433" peut également être directement reconfiguré au sein de votre application (si vous pilotez ce dernier par un microcontrôleur par exemple). Dans ce cas, c'est votre microcontrôleur qui lui enverra les ordres de commandes.
|
Ordres |
Description |
|
ADDR0 |
Permet de configurer le module sur adresse particulière afin de pouvoir créer des mini-réseaux de communication |
|
CHAN0 |
Permet de sélectionner une des 5 fréquences de travail pré-définies |
|
SETPROGRAM |
Le changement des paramètres des adresses et des fréquences de travail s'effectue en mémoire RAM (lorsque l'alimentation du module est coupée, ce dernier recharge les valeurs "usuelles" sauvegardées en mémoire EEPROM). La commande SETPROGRAM permet de sauvegarder les valeurs courantes présentent en RAM dans la mémoire EEPROM. |
|
NOTONE |
Utilisé uniquement pour réaliser des tests |
|
LFTONE |
Utilisé uniquement pour réaliser des tests |
|
HFTONE |
Utilisé uniquement pour réaliser des tests |
|
# |
Stoppe la transmission HF |
La broche Antenna du module est destinée à recevoir une antenne externe (non livrée) de ty-
pe hélicoïdale, "loop" (imprimée sur votre circuit) ou mono-brin. Cette antenne pourra être réalisée par vos soins (en suivant les indications données dans la notice des modules) ou pour de meilleurs résultats achetée prête à l'emploi (nous proposons à ce titre une gamme complète dans la colonne de droite).
Dans des conditions standards d'exploitation et suivant les antennes utilisées, un couple de module
"TDL2A-433" vous permettra d'atteindre une portée de l'ordre de 300 m à vue sans obstacle en terrain dégagé.
Nouveau: Testez gratuitement (*) les modules Radiometrix 
Vous envisagez de développer une application nécessitant l'utilisation de modules de communication
radiofréquence ? Vous êtes un peu perdu parmi la gamme de produits disponibles sur le marché ?
Ne cherchez plus ! Bénéficiant de tarifs très compétitifs et de performances qui les placent loin devant "les autres", les modules Radiometrix sont fait pour vous. Pour vous en convaincre, nous vous proposons de vous adresser gratuitement en prêt et sans obligation d'achat (*) un kit d'évaluation pour une période d'essai de 10 jours afin que vous puissiez tester et apprécier leurs possibilités.
Pour ce faire exposez nous les besoins de votre application radio en remplissant et en nous retournant ce formulaire par fax (vous pouvez également recopier le contenu de ce dernier et nous l'adresser par émail). A l'aide de ces informations, nous vous adresserons un kit d'évaluation associé aux modules radiofréquences adaptés à vos contraintes techniques.
(*) Cette offre est valable uniquement pour les sociétés qui résident en France Métropolitaine.
Le délai d'expédition de votre kit d'évaluation est fonction des pièces disponibles en stock.
Nous nous réservons le droit de ne pas expédier de kit d'évaluation si le projet proposé n'est pas
techniquement viable ou si les modules Radiometrix ne conviennent pas pour ce dernier.
- Note d'application
- Datasheet du module
Produits associés