Récepteur FM haute sensibilité RADIOM052 avec oscillateur local 434,650 MHz
Dont 0,04 € d'eco-participation déjà incluse dans le prix
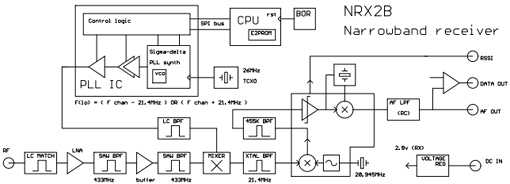
Ce récepteur "FM" 434,650 MHz bande étroite haute sensibilité dispose d'un oscillateur local synthétisé piloté par un bus SPI via un microcontrôleur intégré. La fréquence primaire de référence (LO) est 26 MHZ VC-TCXO. Débit max.: 10 Kbps.
Ce récepteur "FM" 434,650 MHz bande étroite haute sensibilité dispose d'un oscillateur local synthétisé piloté par un bus SPI via un microcontrôleur intégré. La fréquence primaire de référence (LO) est 26 MHZ VC-TCXO. Débit max.: 10 Kbps.
Le signal de l'entrée RF est filtré via un filtre SAW pour améliorer les performances de réjection.
Economique et performant, il dispose de sorties pour signaux numériques et analogiques. Bénéficiant d'une large plage d'alimentation, ce récepteur est également doté d'une sortie RSSI et d'une excellente sensibilité qui lui confère une portée au "dessus de la moyenne". A ce titre, ce modèle pourra lorsque nécessaire être utilisé en substitution des récepteurs large bande afin d'améliorer les performances de vos produits.

Bénéficiant d'un blindage "métallique", il suit les normes EMC EN 301 489-3 et EN 300-220-3 et se décline en 2 versions différentes:
- Version livrée sur la fréquence 434,075 MHz (Dispo sur commande)
- Version livrée sur la fréquence 434,650 MHz (Version livrée de base)
Le tarif des modules est identique quelque-soit la version. Ces derniers devront être associés à un circuit intégré de codage ou à un microcontrôleur effectuant un codage de type Manchester, PCM ou autre.
Applications
- Télécommandes radio
- Systèmes de sécurité sans fil
- Systèmes de contrôle de process à distance
- Dispositifs de sécurité pour travailleurs isolés
- Télécommandes professionnelles industrielles
|
Désignations |
Min. |
Typ. |
Max. |
Unité |
||
|
VCC |
Alimentation |
2,9 |
5 |
15 |
VCC |
|
|
IS |
Consommation |
- |
17 |
- |
mA |
|
|
BW |
Bande passante à -3dB (10 Kbps) |
- |
- |
5 |
KHz |
|
|
Débit max. |
- |
- |
10 |
Kbps |
||
|
Sensibilité RF |
- |
-112 |
- |
dBm |
||
|
Réjection image |
- |
55 |
- |
dB |


La sortie "RSSI" délivre une tension analogique dont la valeur permet d'avoir une indication sur le niveau de réception (force du signal).
Cette sortie pourra avantageusement être mise à profit pour pouvoir par exemple effectuer des tests de réception ou de positionnement d'antenne ou réaliser un dispositif de détection de porteuse permettant d'améliorer le fonctionnement et les performances de votre application.
La broche AF permet également de programmer la fréquence du module via un signal série (niveau logique 0 - 5 V).
'entrée 1 (RF in) est destinée à recevoir une antenne externe (non livrée) de type hélicoïdale, "loop" (imprimée sur votre circuit) ou mono-brin. Cette antenne pourra être réalisée par vos soins (en suivant les indications données dans la notice des modules) ou pour de meilleurs résultats achetée prête à l'emploi (nous proposons à ce titre une gamme complète dans la colonne de droite). 
Dans tous les cas, les modules récepteurs "NRX2B-434" sont destinés à être utilisés en association avec les émetteurs bande étroite de la gamme "NTX2B-434" (présentés dans la colonne de droite). Dans des conditions standards d'exploitation et suivant les antennes utilisées un émetteur "NTX2B-434" associé à un récepteur "NRX2B-434" vous permettra d'atteindre une portée de l'ordre de 500 m à vue sans obstacle en terrain dégagé (voir jusqu'à 800 m dans les meilleurs conditions !).
A noter que nous proposons également si nécessaire un kit d'évaluation optionnel qui vous permettra de tester et d'évaluer rapidement et simplement ces modules hybrides.
Nouveau: Testez gratuitement (*) les modules Radiometrix 
Vous envisagez de développer une application nécessitant l'utilisation de modules de communication
radiofréquence ? Vous êtes un peu perdu parmi la gamme de produits disponibles sur le marché ?
Ne cherchez plus ! Bénéficiant de tarifs très compétitifs et de performances qui les placent loin devant "les autres", les modules Radiometrix sont fait pour vous. Pour vous en convaincre, nous vous proposons de vous adresser gratuitement en prêt et sans obligation d'achat (*) un kit d'évaluation pour une période d'essai de 10 jours afin que vous puissiez tester et apprécier leurs possibilités.
Pour ce faire exposez nous les besoins de votre application radio en remplissant et en nous retournant ce formulaire par fax (vous pouvez également recopier le contenu de ce dernier et nous l'adresser par émail). A l'aide de ces informations, nous vous adresserons un kit d'évaluation associé aux modules radiofréquences adaptés à vos contraintes techniques.
(*) Cette offre est valable uniquement pour les sociétés qui résident en France Métropolitaine.
Le délai d'expédition de votre kit d'évaluation est fonction des pièces disponibles en stock.
Nous nous réservons le droit de ne pas expédier de kit d'évaluation si le projet proposé n'est pas
techniquement viable ou si les modules Radiometrix ne conviennent pas pour ce dernier.
- Datasheet du module
Produits associés