Module émetteur FSK portée 500 m TLC243355 - Emetteur radio performant
Dont 0,02 € d'eco-participation déjà incluse dans le prix
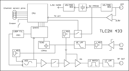
Ce module est un émetteur FSK bande étroite multi-canaux (433,875 MHz à 434,650 MHz) avec brochage "standardisé". Sa fréquence est générée par un synthétiseur stabilisé par PLL et TCXO. Débit max.: 5 Kbps - Portée: 500 m.
A noter que de part son brochage "standardisé", le TLC2H-433-5 est compatible broche-à-broche avec d'autres modules du marché (consultez-nous pour plus d'infos).
De petites dimensions (37 x 27 x 8 mm), économique et performant, il dispose d'une entrée acceptant à la fois les données numériques (0 - 1) ainsi que les signaux analogiques.

La sélection des fréquences d’émission peut se faire:
- En mode parallèle (afin de sélectionner 32 fréquences au choix réparties dans 2 "plages
mémoires" de 16 fréquences chacune ).
La sélection de la "plage mémoire 1" ou de la "plage mémoire 2" s'effectue au moyen d'un
petit cavalier sur le dessus du module. La sélection d'une des 16 fréquences de la plage
mémoire sélectionnée s'effectue au moyen de 4 entrées tout-ou-rien (via un interupteur-dil
ou un microcontrôleur externe par exemple).
- En mode série par le biais de commandes très simples à lui envoyer sous la forme d’un signal série
externe via un microcontrôleur (signal à 2400 bds / 8 bits / 1 bit de start / 1 bit de stop / Niveau
logique 3 V). Ces commandes (se présentant sous la forme de suite de caractères ASCII) permet-
tent de reprogrammer la table des 32 fréquences et de sélectionner celles que l’on souhaite utiliser.
Bénéficiant d'un blindage "métallique" et suivant les normes EMC EN 301 489-3 et EN 300-220-3, le "TLC2H-433-5" dispose d'un très bon rapport qualité / prix / performance. Son excellente portée le rend tout indiqué pour une intégration au sein d’applications professionnelles diverses.
Ce module devra être associé à un circuit intégré de codage ou à un microcontrôleur effectuant un codage de type Manchester, PCM ou autre et respectant les temps les rapports cycliques d'émission en vigueur pour cette bande (ce circuit n'est pas livré).
Applications
- Télécommandes radio
- Systèmes de sécurité sans fil
- Systèmes de contrôle de process à distance
- Dispositifs de sécurité pour travailleurs isolés
- Télécommandes professionnelles industrielles
|
|
Désignations |
Min. |
Typ. |
Max. |
Unité |
|
|
|
VCC |
Alimentation |
3,1 |
5 |
15 |
Vcc |
|
|
Is |
Consommation |
- |
34 |
- |
mA |
|
|
Fw |
Fréquence d'émission |
433,875 |
- |
434,650 |
MHz |
|
|
|
Débit max. |
- |
- |
5 |
Kbps |
|
|
|
Puissance HF |
+9 |
+10 |
+11 |
dBm |

La sortie (RF) est destinée à recevoir une antenne externe (non livrée) de type hélicoïdale, "loop" (imprimée sur votre circuit) ou mono-brin. Cette antenne pourra être réalisée par vos soins (en suivant les indications données dans la notice des modules) ou pour de meilleurs résultats achetée prête à l'emploi (nous proposons à ce titre une gamme complète dans la colonne de droite).
Le module émetteur "TLC2H-433-5" est destiné à être utilisé en association avec le récepteur bande étroite "RLC2H-433-5" (présenté au bas de la page). Dans des conditions standards d'exploitation et suivant les antennes utilisées, vous pourrez effecter des transmissions sur une portée de l'ordre de 500 m à vue sans obstacle en terrain dégagé (voir jusqu'à 800 m dans les meilleurs conditions !).
Documentation technique du module "TLC2H-433-5"
A noter que nous proposons également si nécessaire un kit d'évaluation optionnel qui vous permettra de tester et d'évaluer rapidement et simplement ce module hybride.
Nouveau: Testez gratuitement (*) les modules Radiometrix 
Vous envisagez de développer une application nécessitant l'utilisation de modules de communication
radiofréquence ? Vous êtes un peu perdu parmi la gamme de produits disponibles sur le marché ?
Ne cherchez plus ! Bénéficiant de tarifs très compétitifs et de performances qui les placent loin devant "les autres", les modules Radiometrix sont fait pour vous. Pour vous en convaincre, nous vous proposons de vous adresser gratuitement en prêt et sans obligation d'achat (*) un kit d'évaluation pour une période d'essai de 10 jours afin que vous puissiez tester et apprécier leurs possibilités.
Pour ce faire exposez nous les besoins de votre application radio en remplissant et en nous retournant ce formulaire par fax (vous pouvez également recopier le contenu de ce dernier et nous l'adresser par émail). A l'aide de ces informations, nous vous adresserons un kit d'évaluation associé aux modules radiofréquences adaptés à vos contraintes techniques.
(*) Cette offre est valable uniquement pour les sociétés qui résident en France Métropolitaine.
Le délai d'expédition de votre kit d'évaluation est fonction des pièces disponibles en stock.
Nous nous réservons le droit de ne pas expédier de kit d'évaluation si le projet proposé n'est pas
techniquement viable ou si les modules Radiometrix ne conviennent pas pour ce dernier.
- Datasheet du module
Produits associés