Logiciel Abacom de saisie de schéma électronique et électrique sPlan 8
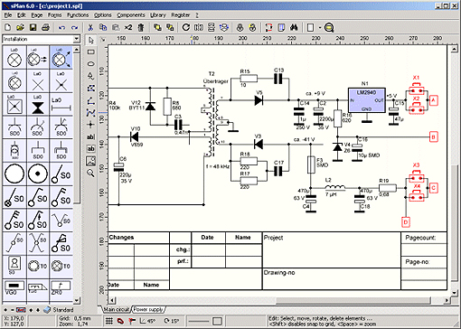
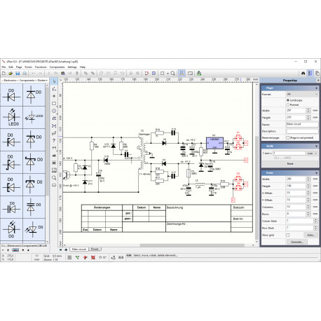
Entièrement en Français, "sPlan" est un très puissant logiciel dédié à la conception de schémas électriques, de diagrammes et schémas électroniques.
Fruit d'une très longue expérience acquise dans le domaine de la conception de logiciels de CAO, "sPlan" est très certainement un des outils les plus simples et conviviaux disponible à ce jour sur le marché.
Bénéficiant d'un très grand nombre de fonctions et de possibilités propres à faciliter sa prise en main, le logiciel "Splan" permettra aux novices comme aux utilisateurs avertis de créer en quelques minutes de superbes schémas à l'aspect professionnel.
La version 8 apporte son lot de nouveautés rendant son utilisation toujours plus conviviale et productive.
Tous les logiciels ABACOM sont livrés de base avec des librairies de composants très complètes. Toutefois il vous sera possible d'entendre encore celles-ci en téléchargeant des librairies additionnelles réalisées par les utilisateurs eux mêmes.

Vous pourrez également créer vos propres librairies dans lesquelles vous pourrez regrouper les composants que vous utilisez le plus souvent.

Chaque composant ou symbole existant peut bien évidement être modifié à volonté grâce à un puissant éditeur intégré qui vous permettra également de créer de nouveaux composants extrêmement facilement.

Les documents générés par "sPlan" peuvent être répartis en plusieurs pages, très facilement accessibles grâce à des fenêtres à onglet, de telle sorte qu'il vous sera possible de morceler de "gros" schémas en plusieurs parties et sous-systèmes fonctionnels.
Vous pourrez également effacer, ajouter ou importer de nouvelles pages issues d'autres documents réalisés sous "sPlan" afin de simplifier d'avantage votre travail et de gagner du temps lors de la conception de vos schémas.

"sPlan" peut aussi ajouter (ou non) un "cartouche" à votre schéma afin que vous puissiez détailler efficacement vos documents. Certains champs de ce dernier pourront être automatiquement remplis par "sPlan".

A tout moment il vous sera possible d'éditer la liste des composants qui sera générée automatiquement par "sPlan". Cette liste peut bien évidemment être imprimée ou modifiée à volonté afin d'ajouter d'autres paramètres (les références Fournisseurs ou les prix d'achat par exemple).

Tous vos documents pourront être pré-visualisés avant leur impression afin que vous puissiez juger des effets des différents réglages possibles (sélection du type de papier, de l'échelle) et ne pas gâcher inutilement des feuilles en réalisant des sorties imprimantes préliminaires.
Les autres possibilités offertes par "sPlan" sont extrêmement nombreuses, vous en trouverez ci-dessous un petit aperçu succinct.
Caractéristiques principales
Sauvegarde automatique paramétrable - Exportation des documents (en N&B ou couleur) au format GIF ou BMP avec sélection de la résolution - Puissantes fonctions "Undo" / "Redo" - Création, effacement, chargement, sauvegarde de pages de documents - Création de forme de symboles usuels - Gestion des superpositions des composants/symboles/images les uns vis-à-vis des autres (premier plan / second plan ... arrière plan) - Gestion de groupe de composants - Rotation, affichage "miroir", horizontal/vertical des composants - Grille d'aide "magnétique" - Ajout possible de repères horizontaux et verticaux magnétiques supplémentaires - Numérotation automatique des composants - Recherche de composants sur le schéma - paramétrage du pas et de l'intensité visuelle de la grille d'aide, activation/désactivation de la règle - Création de la liste des composants - Création de librairies de composants/symboles - Permutation de composants/ symboles entre librairies - Importation possible d'image Bitmap au format ".bmp" (idéal pour ajouter des logos complexes sur vos schémas, des photos, etc...) - Exportation possible au format ".EMF" (enhanced Metafile) - Impression paramétrée très complète - Fonction zoom - Ajout de texte sur le schéma, etc...
Configuration minimale requise
- Compatible PC (uniquement)
- Système d'exploitation Windows™ 7 / 8 / 8.1 / 10 / 11 (32/64 bits)
- Lecteur de CD-ROM
- 4 Mo sur votre HD
- 32 Mo de mémoire vive
Les possibilités offertes par "sPlan" sont innombrables et difficilement descriptibles sur ce site. Pour vous en convaincre, le mieux que vous puissiez faire est tout simplement de télécharger sa démo et de l'essayer. Après coup vous vous rendrez compte de sa très grande simplicité d'utilisation et de sa puissance "hors pair" qui en raison de son prix extrêmement compétitif en font très certainement un des logiciels de dessin de schémas les plus appréciés et demandés du moment.
Téléchargez la démo de SPLAN 8.0 en cliquant ICI.
Correctif des logiciels Abacom
Tous les correctifs actuelles disposent de leur propre programme d'installation. Téléchargez le correctif et exécutez le fichier. Suivez les instructions du programme d'installation pour installer le correctif.
Important:
Téléchargez seulement les correctifs correspondants à la même version du logiciel initial que vous avez installé.
N'essayez jamais d'augmenter la version de votre logiciel en téléchargeant un correctif ! (Par exemple, le correctif de la version sPlan 6.0 ne fonctionnera pas si vous l'installez sur la version originale de sPlan 5.0 !).
Téléchargez les derniers correctifs des logiciels ABACOM
- Démo téléchargeable