Circuit intégré série I9600 pour communication radio série transparente
Ce circuit permet de prendre en charge tout le codage et le décodage nécessaire pour la réalisation d'une liaison série radio " transparente" 9600 bds (en association avec un émetteur et récepteur Radiometrix).
Ce dernier permettra par exemple à 2 platines microcontrôlées de s'échanger des données par voies radio au moyen d'une simple liaison série (sans que vos microcontrôleurs n'aient à gérer le protocole de communication radio).
Pour ce faire, il vous suffira de relier les ports TX/RX de votre micrcocontrôleur aux broches du circuit "I9600", lui même connecté à un module radio émetteur, récepteur ou à un module transceiver (suivant que vous vouliez l'exploiter au sein d'un dispositif de communication de type uni-directionnel ou bi-directionnel).
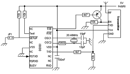
Ainsi dans le cadre d'une transmission de type unidirectionnel, on pourra associer le circuit intégré "I9600" à un "simple" émetteur comme sur la figure ci-dessous:

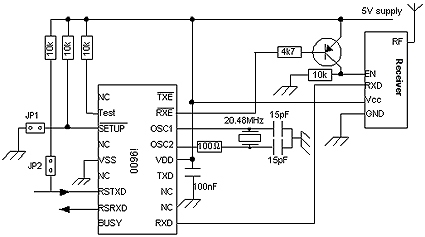
Le montage associé (pour la réception) fera appel à un module récepteur comme indiqué ci-dessous.

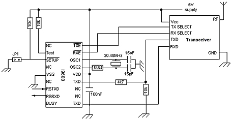
Dans le cadre d'une transmission de type bi-directionnel, on pourra avoir recour à un module radio transceiver comme indiqué sur le schéma ci-dessous:

Lorsqu'il est exploité en mode transmission, le circuit "I9600" générera une trame de préambule puis une trame de synchro avant de procéder à l'envoi de vos données (préalablement codées en Manchester par ses soins). Le circuit dispose d'un buffer de 32 octets et de la possibilité d'utiliser 8 adresses distincts en entête de la transmission, afin que vous puissiez très facilement réaliser des systèmes de communication point à point ou multi-point.
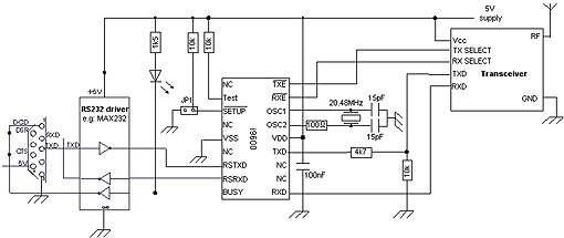
Lorsqu'il est exploité en mode réception, le circuit "I9600" vous restituera automatiquement les données transmises par l'autre "I9600" de telle sorte que le couple de circuits puisse s'apparenter une fois mis en oeuvre à un câble "série radio virtuel" vous permettant d'instaurer une communication série (au format 8 bits, 1 start, 1 stop, sans parité à 9600 bds) totalement transparente d'un point à un autre. Le circuit "i9600" dispose également de signaux de contrôle de flux. Ce dernier pourra être très facilement interfacé avec tout microcontrôleur doté d'une liaison série. Dans le cadre d'un interfaçage avec un compatible PC, il conviendra d'ajouter un circuit d'interfaçage électrique MAX-232 afin de transformer les niveaux de tension logique (0 / +5V) en (+/- 10 V) compatibles avec le port série du PC (voir schéma ci-dessous).

Ces circuits sont exclusivement destinés à être commercialisés en association avec des modules hybrides Radiometrix (les circuits ne sont pas vendus seuls). Veillez également à ne pas exploiter les circuits "I9600" en association avec des modules radio en bande étroite. Dans ce cas, il vous faudra privilégier le circuit "NBEK" ou "M48A" qui est plus adapté.
Nouveau: Testez gratuitement (*) les modules Radiometrix 
Vous envisagez de développer une application nécessitant l'utilisation de modules de communication
radiofréquence ? Vous êtes un peu perdu parmi la gamme de produits disponibles sur le marché ?
Ne cherchez plus ! Bénéficiant de tarifs très compétitifs et de performances qui les placent loin devant "les autres", les modules Radiometrix sont fait pour vous. Pour vous en convaincre, nous vous proposons de vous adresser gratuitement en prêt et sans obligation d'achat (*) un kit d'évaluation pour une période d'essai de 10 jours afin que vous puissiez tester et apprécier leurs possibilités.
Pour ce faire exposez nous les besoins de votre application radio en remplissant et en nous retournant ce formulaire par fax (vous pouvez également recopier le contenu de ce dernier et nous l'adresser par émail). A l'aide de ces informations, nous vous adresserons un kit d'évaluation associé aux modules radiofréquences adaptés à vos contraintes techniques.
(*) Cette offre est valable uniquement pour les sociétés qui résident en France Métropolitaine.
Le délai d'expédition de votre kit d'évaluation est fonction des pièces disponibles en stock.
Nous nous réservons le droit de ne pas expédier de kit d'évaluation si le projet proposé n'est pas
techniquement viable ou si les modules Radiometrix ne conviennent pas pour ce dernier.
- Datasheet du module